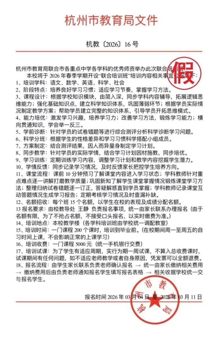
\u003c/p>\u003cp>不少寧波家長近期收到冒用“寧波市教育局”名義的虛假紅頭文件,謊稱聯合重點中學開展學科培訓,誘導家長繳納5000元/門的培訓費。\u003c/p>\u003cp>記者從寧波反詐部門了解到,類似被騙案例已接到過四五起。\u003c/p>\u003cp>\u003cstrong>為此,甬派記者提醒家長看到此類文件,切勿輕信上當,務必擦亮雙眼,守住自身財產安全。\u003c/strong>\u003c/p>\u003cp>其實,這份偽造文件看似有公章、格式規整,實則破綻百出,家長仔細核對就能識破:\u003c/p>\u003cp>違背“雙減”政策:寧波早已嚴禁學科類校外培訓,全市學科類培訓機構也已經清零,官方不會發布這類違規培訓的通知。\u003c/p>\u003cp>公文細節造假:文件文號無官方備案,排版措辭也不符合正規公文的嚴謹規范。\u003c/p>\u003cp>收費流程違規:官方不會通過個人名義收培訓費,更不會要求向私人指定賬戶轉賬。\u003c/p>\u003cp>這是典型的詐騙手法,騙子專盯升學焦慮的家長下手。\u003c/p>\u003cp>\u003cimg src=\"https://x0.ifengimg.com/ucms/2026_12/FDE12A403D224929AC563242857AD40B91833535_size150_w720_h1109.jpg\" alt=\"900.jpg\" />\u003c/p>\u003cp>無獨有偶,浙江多地也出現了偽造教育部門紅頭文件的同款騙術。\u003c/p>\u003cp>近期,杭州家長也收到了偽造的“杭州市教育局”培訓文件,被要求繳納5000元/門報名費。經核實,該培訓純屬子虛烏有,和寧波的騙術如出一轍。\u003c/p>\u003cp>\u003cstrong>溫馨提醒各位家長:\u003c/strong>\u003c/p>\u003cp>面對各類培訓繳費信息,牢記“不輕信、不盲轉、多核實”口訣。\u003c/p>\u003cp>對“紅頭文件”“培訓通知書”等材料保持警惕,可登錄教育部門官網核對公章樣式和政策表述,避免被偽造文件蒙蔽。\u003c/p>\u003cp>陌生繳費通知務必通過班主任、學校官方渠道核實。\u003c/p>\u003cp>遇到“限時報名”“名額緊張”催促轉賬的,一律視作詐騙。\u003c/p>\u003cp>\u003cstrong>不慎被騙,立即留存聊天、轉賬證據,撥打110報警并聯系銀行緊急止付,最大限度挽回損失。\u003c/strong>\u003c/p>","type":"text"}],"currentPage":0,"pageSize":1},"editorName":"謝思潔","faceUrl":"http://ishare.ifeng.com/mediaShare/home/548308/media","vestAccountDetail":{},"subscribe":{"type":"vampire","cateSource":"","isShowSign":0,"parentid":"0","parentname":"社會","cateid":"548308","catename":"鳳凰網寧波","logo":"https://d.ifengimg.com/q100/img1.ugc.ifeng.com/newugc/20201010/11/wemedia/5a68ca01a436772927546cfba868774629fcaea8_size286_w1600_h1600.jpg","description":"鳳凰網寧波頻道,每天向您傳播寧波最新最快新聞資訊。","api":"http://api.3g.ifeng.com/api_wemedia_list?cid=548308","show_link":1,"share_url":"https://share.iclient.ifeng.com/share_zmt_home?tag=home&cid=548308","eAccountId":548308,"status":1,"honorName":"","honorImg":"http://x0.ifengimg.com/cmpp/2020/0907/1a8b50ea7b17cb0size3_w42_h42.png","honorImg_night":"http://x0.ifengimg.com/cmpp/2020/0907/b803b8509474e6asize3_w42_h42.png","forbidFollow":0,"forbidJump":0,"fhtId":"80237075","view":1,"sourceFrom":"","declare":"","originalName":"","redirectTab":"article","authorUrl":"https://ishare.ifeng.com/mediaShare/home/548308/media","newsTime":"2026-03-17 09:15:41","lastArticleAddress":"來自北京"}},"keywords":"寧波,學科,家長,紅頭文件,文件,公章,騙術,公文,培訓費,教育部門","hasCopyRight":true,"sourceReason":"","isHubeiLocal":false,"interact":{"isCloseShare":false,"isCloseLike":false,"isOpenCandle":false,"isOpenpray":false},"__nd__":"ne883dbn.ifeng.com","__cd__":"c01049em.ifeng.com"};
var adKeys = [];
var __apiReport = (Math.random() > 0.99);
var __apiReportMaxCount = 50;
for (var i = 0,len = adKeys.length; i 不少寧波家長近期收到冒用“寧波市教育局”名義的虛假紅頭文件,謊稱聯合重點中學開展學科培訓,誘導家長繳納5000元/門的培訓費。 記者從寧波反詐部門了解到,類似被騙案例已接到過四五起。 為此,甬派記者提醒家長看到此類文件,切勿輕信上當,務必擦亮雙眼,守住自身財產安全。 其實,這份偽造文件看似有公章、格式規整,實則破綻百出,家長仔細核對就能識破: 違背“雙減”政策:寧波早已嚴禁學科類校外培訓,全市學科類培訓機構也已經清零,官方不會發布這類違規培訓的通知。 公文細節造假:文件文號無官方備案,排版措辭也不符合正規公文的嚴謹規范。 收費流程違規:官方不會通過個人名義收培訓費,更不會要求向私人指定賬戶轉賬。 這是典型的詐騙手法,騙子專盯升學焦慮的家長下手。 無獨有偶,浙江多地也出現了偽造教育部門紅頭文件的同款騙術。 近期,杭州家長也收到了偽造的“杭州市教育局”培訓文件,被要求繳納5000元/門報名費。經核實,該培訓純屬子虛烏有,和寧波的騙術如出一轍。 溫馨提醒各位家長: 面對各類培訓繳費信息,牢記“不輕信、不盲轉、多核實”口訣。 對“紅頭文件”“培訓通知書”等材料保持警惕,可登錄教育部門官網核對公章樣式和政策表述,避免被偽造文件蒙蔽。 陌生繳費通知務必通過班主任、學校官方渠道核實。 遇到“限時報名”“名額緊張”催促轉賬的,一律視作詐騙。 不慎被騙,立即留存聊天、轉賬證據,撥打110報警并聯系銀行緊急止付,最大限度挽回損失。

@寧波家長:偽造紅頭文件培訓,莫信!


獨家搶先看
